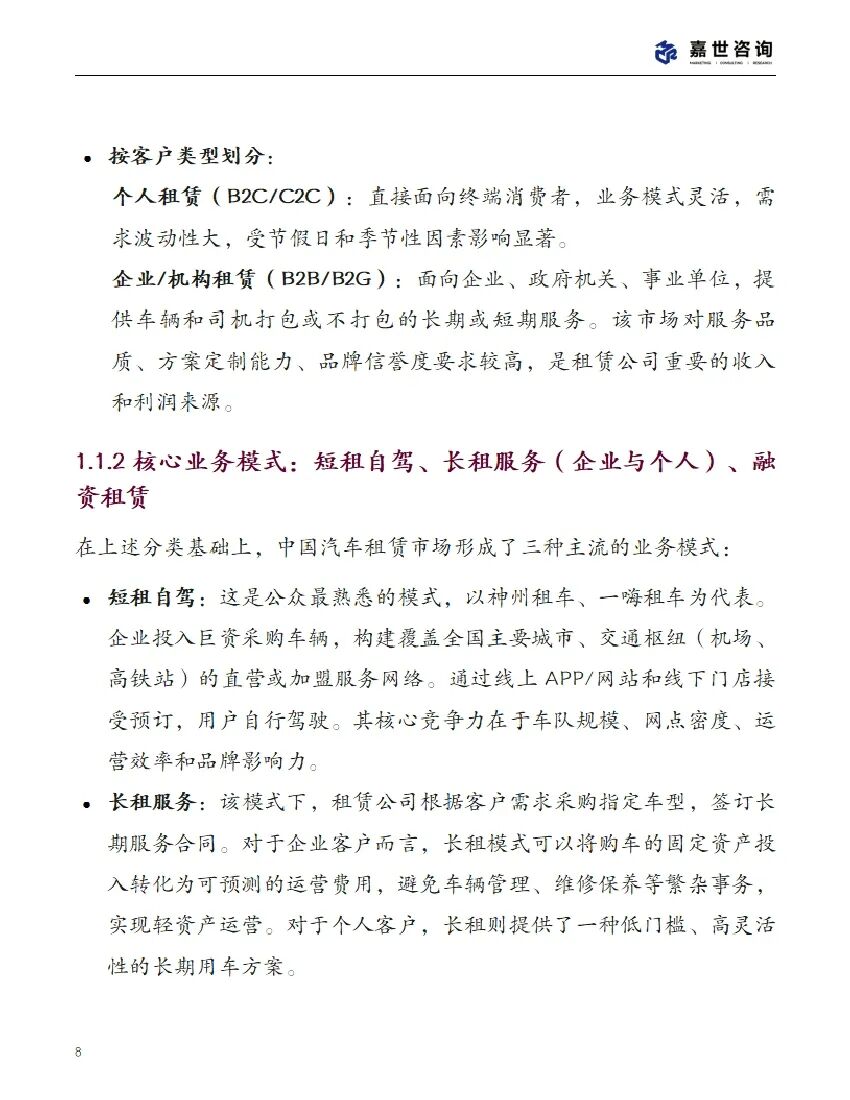
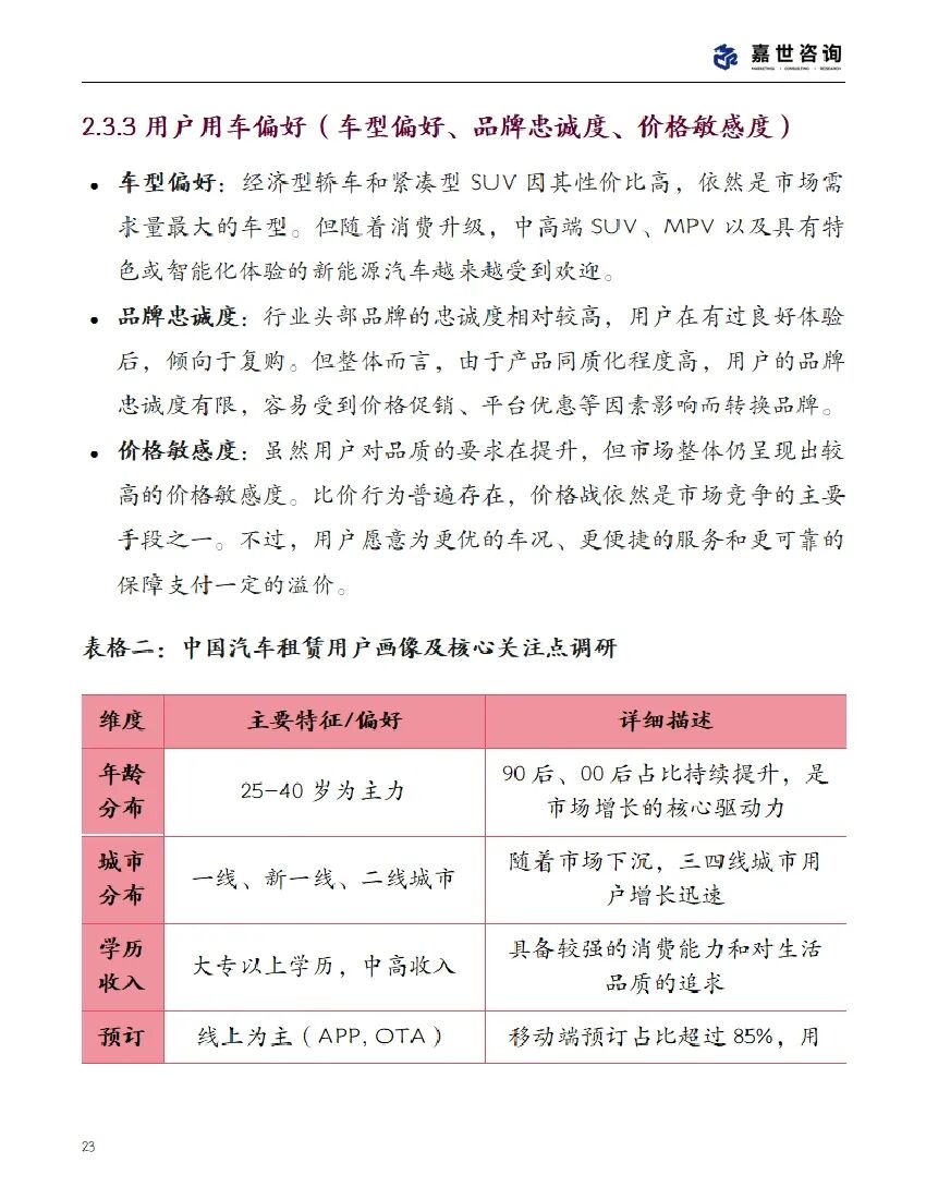
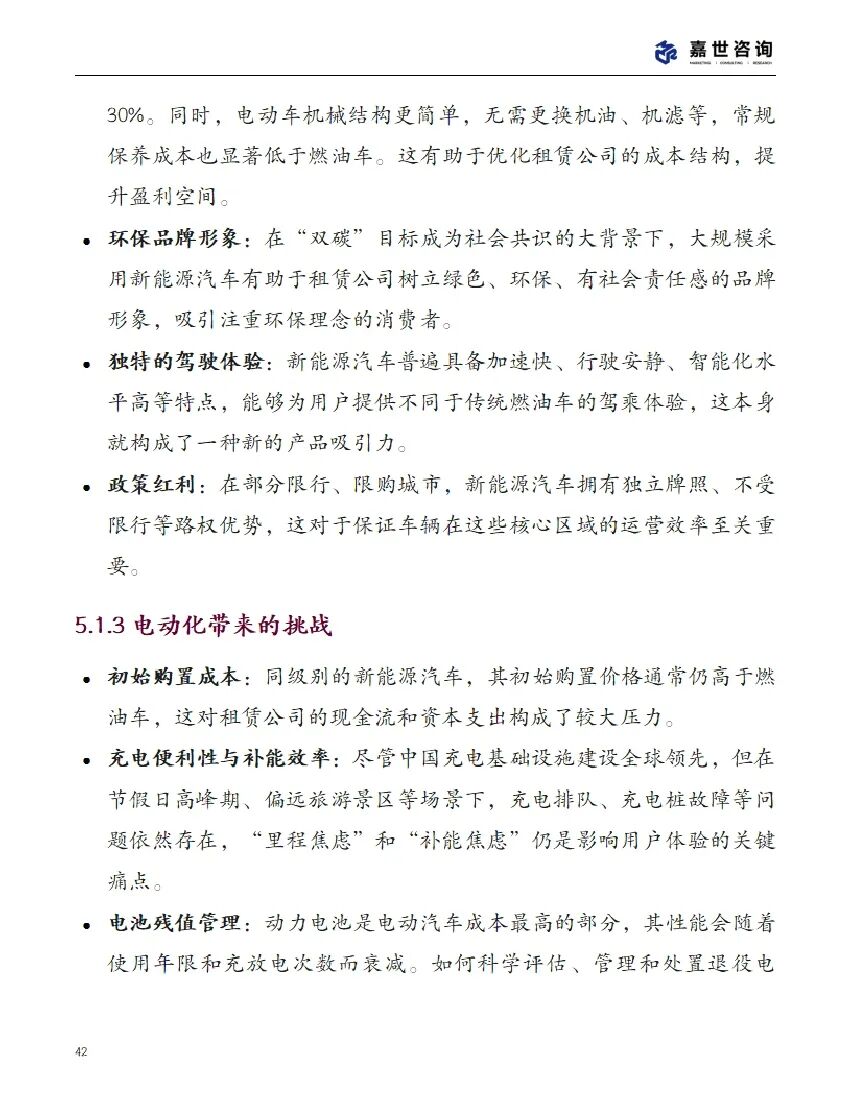
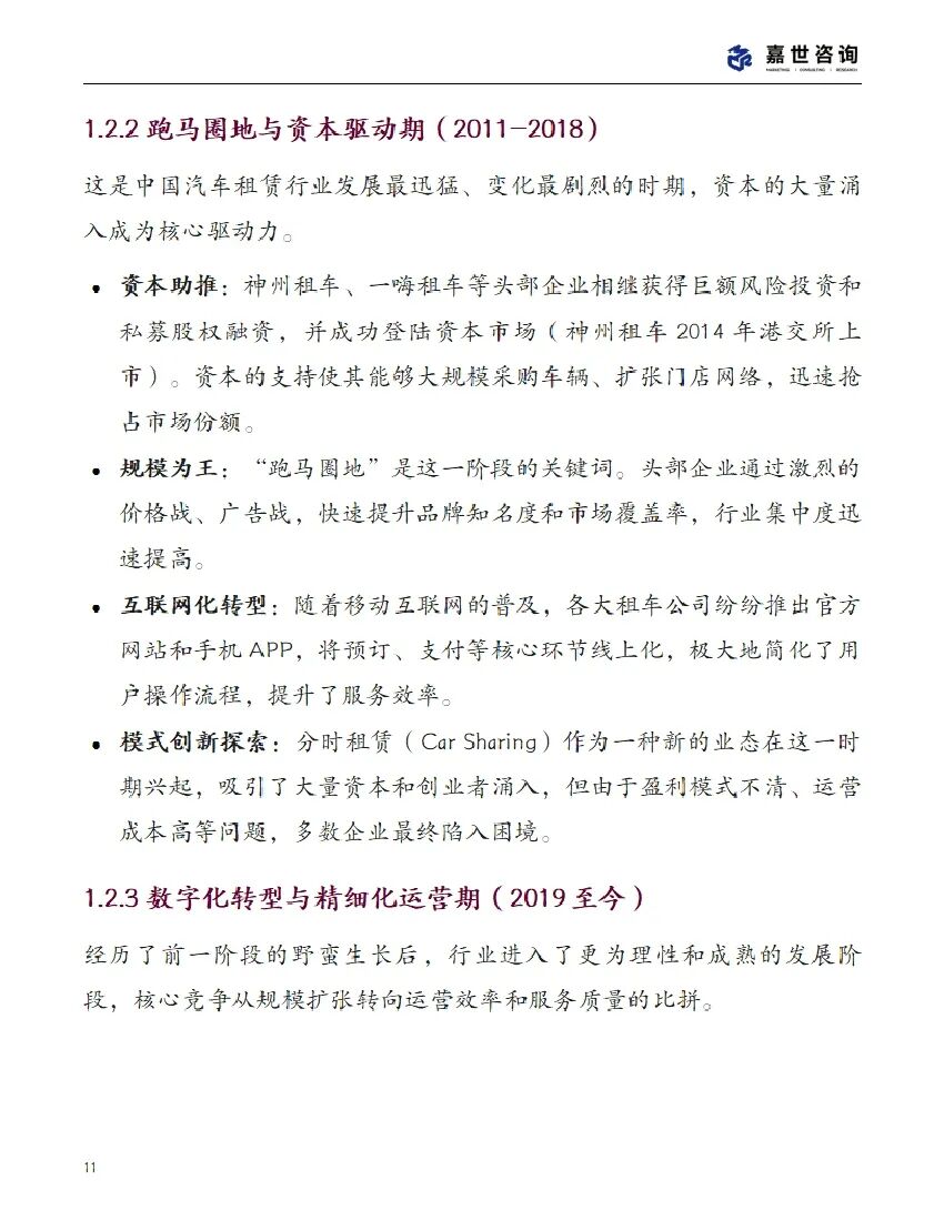
首页
赢证策略
财富配资开户
甘肃配资平台
上网配资炒股
牛牛配资官网 嘉世咨询:2025中国汽车租赁行业现状与发展报告
中国
来源:168配资官网
网站:赢证策略
日期:2025-12-13 08:26:45
查看:83
(来源:数局)
此报告及更多报告,点击“报告下载”菜单免费获取;或扫码加入数局知识星球获取更好服务:
]article_adlist-->
海量资讯、精准解读,尽在新浪财经APP
赢证策略提示:文章来自网络,不代表本站观点。
上一篇:
盈配网配资 丰田宣布两家巴西工厂将恢复生产
下一篇:没有了
相关文章
证配所配资 *ST中地转让净资产约-39.19亿元资产予控股股东并完成资产交接
盈股配资平台 乘联分会崔东树:电动车出口许可证新政 可堵塞漏洞、实现高质量发展
线下配资APP下载 “北大仓”丰收在望
相关评论
本文评分
*
评论内容
*
你的昵称
*
你的邮箱
*
提交评论
热点资讯
牛牛配资官网 嘉世咨询:2025中国汽车租赁行业现状与发展报告
盈配网配资 丰田宣布两家巴西工厂将恢复生产
盈股配资平台 乘联分会崔东树:电动车出口许可证新政 可堵塞漏洞、实现高质量发展
线下配资APP下载 “北大仓”丰收在望
360配资网APP下载 喜讯!中铁五局高原项目QC小组荣获第五届中国质量奖提名奖
推荐资讯
赤禹配资APP下载 湖南高校排名变迁:湖工大远胜湖理,湘科院第24,湖南工院第30!_文化_院校_中国大学
1
友钱配资APP下载 亚马逊市值首次突破2万亿美元 AI狂潮与降息预期助推涨势
2
牛金所配资APP下载 1941年西北局处决两位干部,莫文骅反对,领导:还当政治部主任吗
3
恒利证券官网 西安沉香收藏品牌红黑榜:揭秘买香套路和闭眼入的沉香品牌_消费_模式_藏家
4
盈配网配资 丰田宣布两家巴西工厂将恢复生产
5
赤禹配资APP下载 湖南高校排名变迁:湖工大远胜湖理,湘科院第24,湖南工院第30!_文化_院校_中国大学